[oxford0]     Oxford: smooth fit to log-odds
         ratios


Breslow and Clayton (1993) re-analyse 2 by 2 tables of cases (deaths from childhood cancer) and controls tabulated against maternal exposure to X-rays, one table for each of 120 combinations of age (0-9) and birth year (1944-1964). The data may be arranged to the following form.



[oxford1]
Their most complex model is equivalent to expressing the log(odds-ratio) y i for the table in stratum i as

   log
y i = a + b 1 year i + b 2 (year i 2 - 22) + b i

   
b i ~ Normal(0, t )

They use a quasi-likelihood approximation of the full hypergeometric likelihood obtained by conditioning on the margins of the tables.

We let r
0 i denote number of exposures among the n 0 i controls in stratum i , and r 1 i denote number of exposures for the n 1 i cases. The we assume

   r
0 i ~ Binomial(p 0 i , n 0 i )

   
r 1 i ~ Binomial(p 1 i , n 1 i )

   logit(p
0 i ) = m i

   logit(p
1 i ) = m i + log y i

Assuming this model with independent vague priors for the
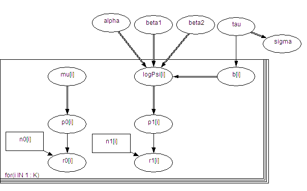
m i 's provides the correct conditional likelihood. The appropriate graph is shown below

[oxford2]


BUGS language for Oxford example:

   model
   {
      for (i in 1 : K) {
         r0[i] ~ dbin(p0[i], n0[i])
         r1[i] ~ dbin(p1[i], n1[i])
         logit(p0[i]) <- mu[i]
         logit(p1[i]) <- mu[i] + logPsi[i]
         logPsi[i] <- alpha + beta1 * year[i] + beta2 * (year[i] * year[i] - 22) + b[i]
         b[i] ~ dnorm(0, tau)
         mu[i] ~ dnorm(0.0, 1.0E-6)
         cumulative.r0[i] <- cumulative(r0[i], r0[i])
         cumulative.r1[i] <- cumulative(r1[i], r1[i])
      }
      alpha ~ dnorm(0.0, 1.0E-6)
      beta1 ~ dnorm(0.0, 1.0E-6)
      beta2 ~ dnorm(0.0, 1.0E-6)
      tau ~ dgamma(1.0E-3, 1.0E-3)
      sigma <- 1 / sqrt(tau)
   }



Data ( click to open )

Inits for chain 1        Inits for chain 2    ( click to open )

Results

A 1000 update burn in followed by a further 10000 updates gave the parameter estimates


[oxford3]

These estimates compare well with Breslow and Clayton (1993) PQL estimates of a = 0.566 +/- 0.070, b 1 = -0.469 +/- 0.0167, b 2 = 0.0071 +/- 0.0033, s = 0.15 +/- 0.10.